Fig. 3
From: CloneSifter: enrichment of rare clones from heterogeneous cell populations

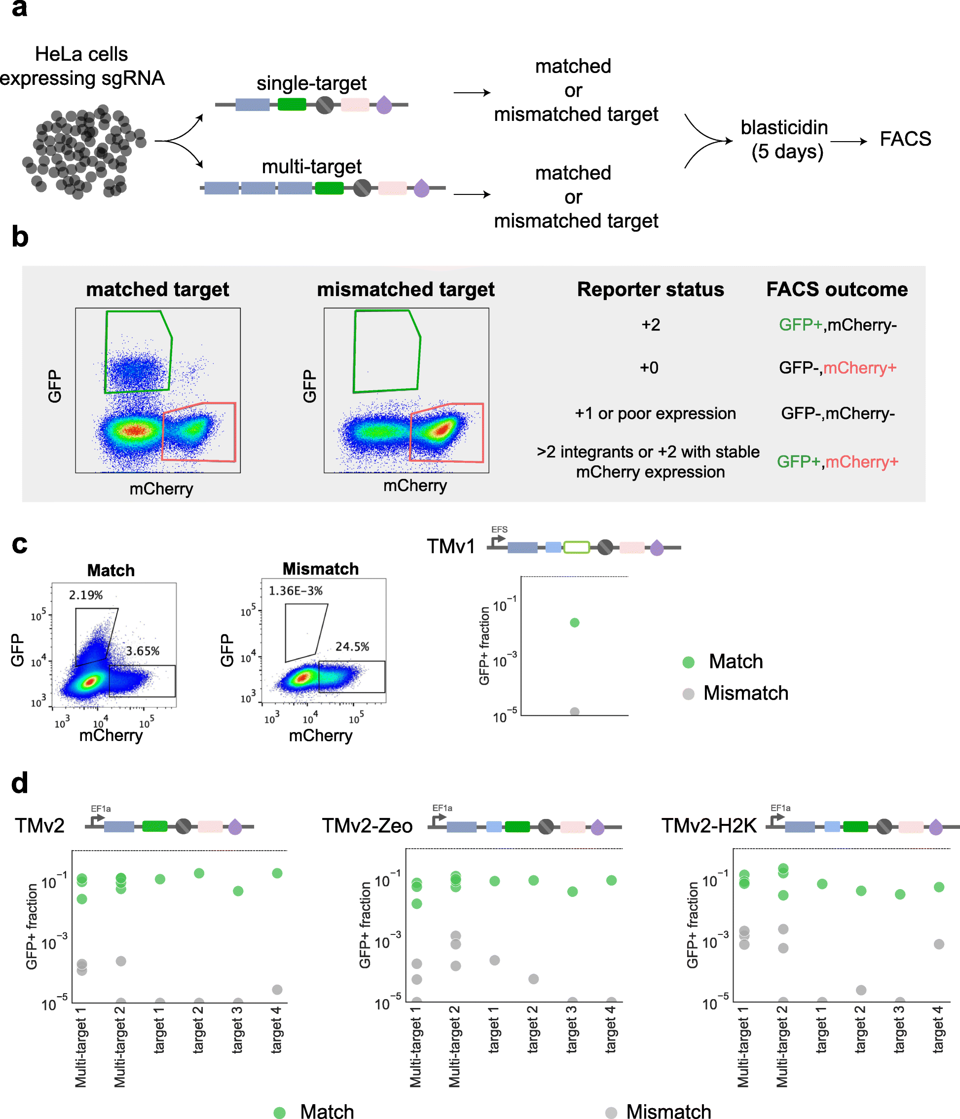
Retrieval vector performance. a HeLa cells were transduced with individual sgRNA-barcodes and paired with matched or mismatched barcode targets. b Cells with frameshift + 2 and 0 are expected to express GFP and mCherry, respectively, whereas cells with a + 1 frameshift should express neither. c Fig. S3 Specificity and sensitivity of the initial retrieval vector design (TMv1). TMv1 demonstrates high specificity, with background activation of around 1–4 in 100,000 cells (matched sequence: GAGACCAGCAGAACCGACAA; mismatched sequence: GCGCAACAGAGAGGGGAGCG). d FACS analysis of plots of the TMv2 and TMv2-Zeo retrieval vectors with matched or mismatched barcode targets. Incorporating tandem targets into the retrieval vectors enables multiplexed activation of a single vector by several barcodes. The gating strategy for analysis of the frameshift status of the cells is shown in Additional file 1: Fig. S6. The source data are provided as FCS files in Supporting Data 3: FACS files for Fig. 3 [25]